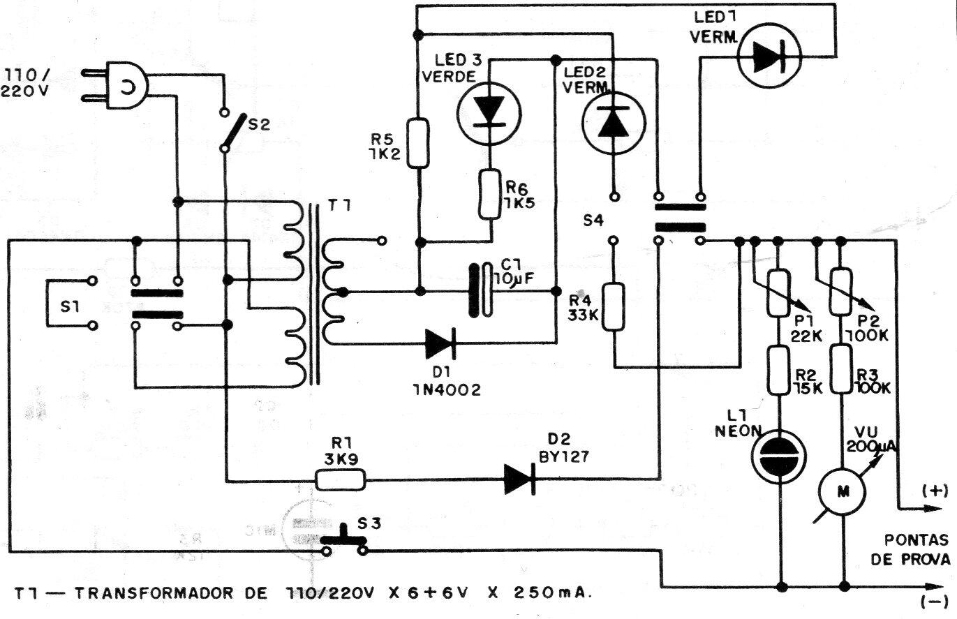
Este circuito es adecuado para probar capacitores de arranque de motores. Se utilizan capacitores de 2 a 8 uF. El circuito utiliza una fuente de alta tensión para la prueba y la indicación se realiza mediante una lámpara de neón y un instrumento. El circuito es de una documentación de 1988.




