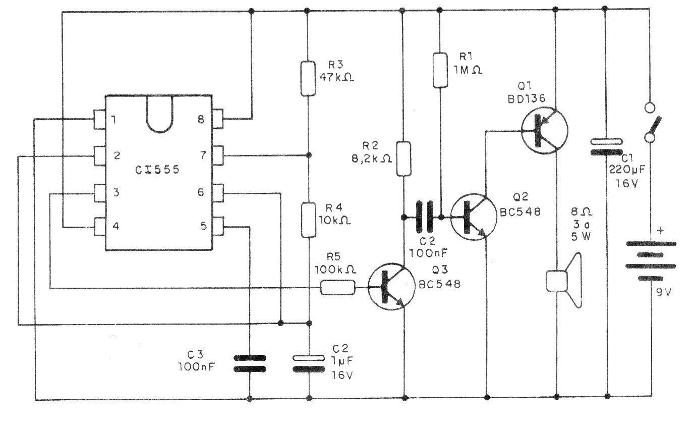
Encontramos este circuito de efectos de sonido en una publicación de 1992, pero hoy se puede ensamblar fácilmente. La etapa de potencia tiene un transistor BD135 que eventualmente necesitará un pequeño radiador de calor. El capacitor C2 determina el efecto y su velocidad se puede cambiar en R3 y R4. El circuito operará con tensiones de 6 a 9 V.




