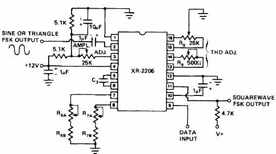
El circuito integrado XR2206 consta de un generador de funciones completo. No es un componente de corriente, ya que el diagrama es de 1978, pero si se encuentra, puede generar señales de hasta más de 100 kHz. La frecuencia viene dada por los potenciómetros que pueden tener valores entre 10 y 100 ky por el condensador C3 que puede tener valores entre 100 pF y 10 uF típicamente. La alimentación es de 9 a 12 V.




