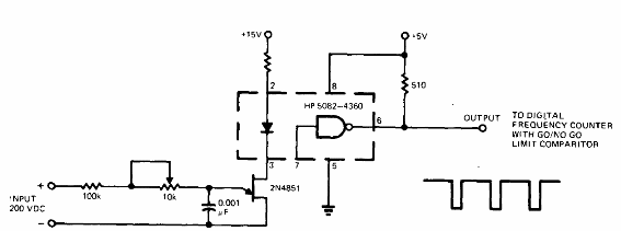
Este circuito convierte un alto voltaje en frecuencia mediante un acoplador óptico. El transistor puede ser 2N2646 y el acoplador admite equivalente. El circuito es de una publicación de 1974.

Convertidor de tensión x frecuencia
Este circuito convierte un alto voltaje en frecuencia mediante un acoplador óptico. El transistor puede ser 2N2646 y el acoplador admite equivalente. El circuito es de una publicación de 1974.
