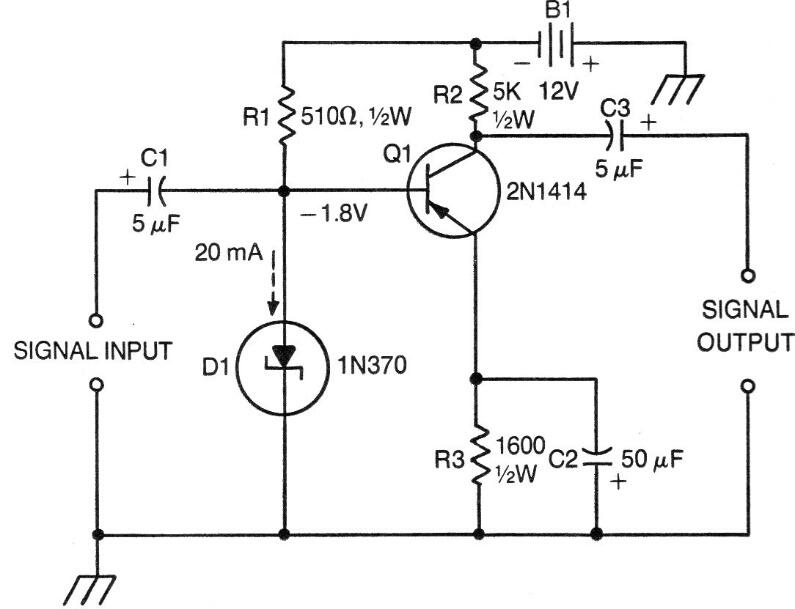
El propósito de este circuito es mantener la tensión de polarización de la base de un transistor a -1,8 V, independientemente de las variaciones de corriente que se produzcan. El circuito es de una documentación estadounidense de 1976, pero se usa para transistores PNP de propósito general como BC558 y el zener es de 1.8 V x 400 mW. Se pueden obtener otras tensiones utilizando zeners de otras tensiones, según la aplicación. El circuito se alimenta con una tensión de 12 V en esta aplicación en la que contamos con un preamplificador de audio.




