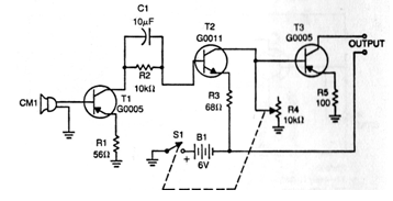
En realidad, lo que tenemos es un amplificador de micrófono que funciona con 4 baterías y un auricular magnético de 300 a 600 ohmios. El micrófono está hecho de cristal y los transistores pueden ser BC558 para T1 y T3 y BC548 para T2. El circuito tiene bajo consumo. Una resistencia de 1M entre el colector y la base Tl puede ayudar a polarizar mejor el transistor, independientemente de la tensión generado por el micrófono.




