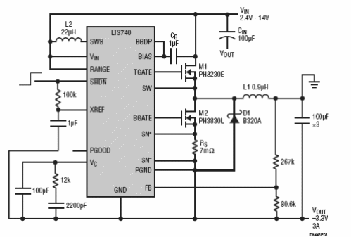
Presentamos un circuito convertidor DC-DC que puede operar con tensiones de entrada de 2.4 V a 14 V y genera en su salida una tensión negativa de 3.3 V con corrientes de hasta 3 A. El circuito es sugerido por Linear Technology Co. (www.linear.com) y se basa en el circuito integrado LT3740. De hecho, este circuito puede funcionar con tensiones tan bajas como 2,2 V y también se puede ajustar para proporcionar otras tensiones de salida, comenzando en 0,8 V. Al regular voltajes positivos, el circuito puede suministrar corrientes de hasta 10 A con gran eficacia. El circuito también puede operar con rectificación sincronizada para una mayor eficiencia. La frecuencia de conmutación es de 300 kHz. Se puede obtener más información en la Nota de diseño 443 de Linear, disponible para descargar en formato PDF. En la figura 1 tenemos el circuito sugerido.




