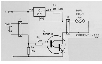
Este circuito es de una publicación de 1995; La corriente se obtiene dividiendo 1.25 por R1. El transistor Darlington puede ser cualquiera de las series TIP o BD y el resistor R1 de 5 ohms puede ser de 4,7 ohms para la corriente básica SMA indicada. IC1 debe estar equipado con un radiador de calor.

Control para SMA



