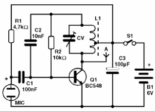
Este transmisor de onda corta puede enviar sus señales a un receptor a unas pocas decenas de metros de distancia. L1 depende del rango y puede tener 10 + 10 a 20 + 20 vueltas de alambre 28 en una varilla de ferrita para el rango de 5 a 15 MHz. CV es un capacitor variable de radio AM y la antena puede ser de 50 cm a 2 metros largo. La alimentación se puede realizar con tensiones de 6 a 9 V. Para 12 V utilice un transistor BD135. Los capacitores deben ser de cerámica.




