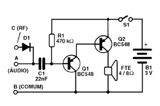
Con este circuito es posible monitorear señales de audio y RF en dispositivos comunes como amplificadores de intercomunicación, radios, etc. El circuito no tiene control de ganancia y solo funciona con dos baterías pequeñas. Para D1, se puede utilizar cualquier diodo de propósito general como 1N34, 1N4148, etc. R1 se puede cambiar para obtener la mejor calidad de sonido.




