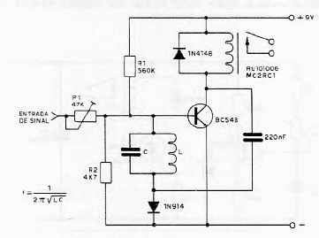
El circuito que se muestra en la figura siguiente reconoce un tono y activa un relé cuando esto ocurre. El tono tiene su frecuencia determinada por el circuito LC en paralelo con la entrada. Desafortunadamente, para tonos de muy baja frecuencia, el inductor debe tener un valor alto, lo que encarece y dificulta el proyecto. Sin embargo, en algunos casos, los devanados primarios de pequeños transformadores tienen la inductancia requerida para este tipo de aplicación. La tensión del relé debe coincidir con la utilizada en la alimentación. El ajuste de sensibilidad se realiza en P1.




