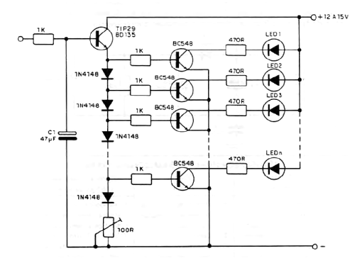
Este circuito hace que se enciendan una fila de LED según la tensión aplicado a la entrada. La señal puede provenir de la salida de un amplificador si usamos un diodo para rectificarla. El número de LED depende de la tensión utilizada en la alimentación.

VU de LED



