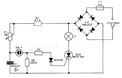
Este circuito se puede utilizar en señalización, efectos de iluminación, vitrinas, etc. con lámparas de hasta 100 W en la red de 110 V y el doble en la red de 220 V. El SCR puede ser reemplazado por el TIC106B para 110 V y TIC106D para 220 V. El SCR debe estar equipado con un radiador de calor y la frecuencia de parpadeos es establecido en P1. Ver que el circuito de onda completa y que la lámpara parpadee a máxima potencia. La duración del pulso se puede controlar cambiando la resistencia de 1 k. El diodo 1N4148 se puede reemplazar por 1N4004 o 1N4007. La lámpara debe ser incandescente.




