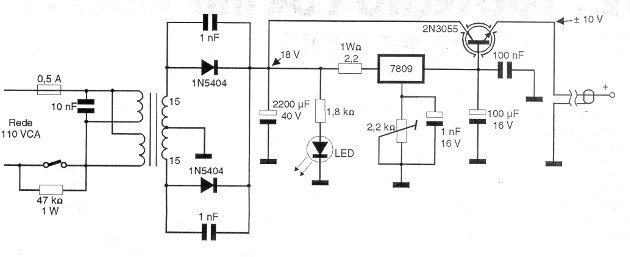
Este circuito de una documentación de 1997 fue originalmente creado para ser utilizado con cámaras de vídeo tipo Camcorder. Sin embargo, se puede utilizar en otras aplicaciones que requieren corrientes de hasta 3 A, con una alimentación de 12 V. El transformador es de 3 A y el transistor de potencia debe montarse en un buen radiador de calor. El trimpot ajusta la tensión de salida a 12 V.




