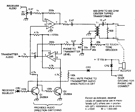
El propósito de este circuito es conectar un transceptor a una línea telefónica. El circuito es de documentación antigua, pero usa componentes que aún son comunes.

Auto Patch
El propósito de este circuito es conectar un transceptor a una línea telefónica. El circuito es de documentación antigua, pero usa componentes que aún son comunes.
