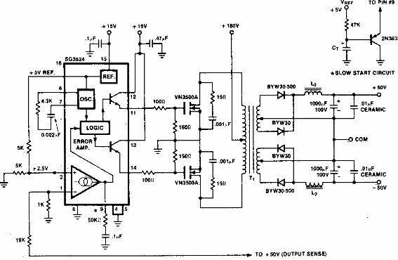
Este circuito se obtuvo de una documentación estadounidense de la década de 1970. No se da información sobre la corriente obtenida y el devanado del transformador.

Inversor conmutado 50 V
Este circuito se obtuvo de una documentación estadounidense de la década de 1970. No se da información sobre la corriente obtenida y el devanado del transformador.
