Este circuito produce un solo pulso en el gatillo. Lo encontramos en documentación de los años 70. El amplificador operacional es de esa época, y se pueden probar equivalentes modernos.

Monoestable
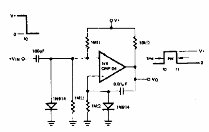
Este circuito produce un solo pulso en el gatillo. Lo encontramos en documentación de los años 70. El amplificador operacional es de esa época, y se pueden probar equivalentes modernos.
