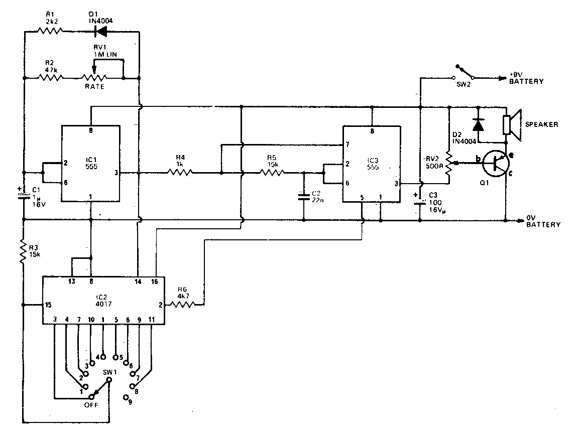
Encontrado en una documentación británica de la década de 1970, este circuito genera dos latidos, uno a 800 Hz y el otro a 2500 Hz en barras programadas en un 4017. El circuito incluye un pequeño paso de amplificación.

 

Metrónomo acentuado
Metrónomo acentuado | Haga click en la imagen para ampliar |