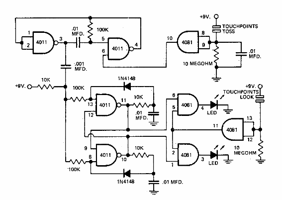
Este circuito CMOS aparece en varias versiones en esta sección. Utiliza LEDs comunes y circuitos integrados CMOS. La energía es proporcionada por una batería de 9 V.

Lanza monedas
Este circuito CMOS aparece en varias versiones en esta sección. Utiliza LEDs comunes y circuitos integrados CMOS. La energía es proporcionada por una batería de 9 V.
