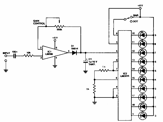
Este es un circuito típico de escala de puntos o barra móvil con el LM3915. Lo encontramos en la antigua documentación estadounidense. El amplificador operacional admite un tipo moderno equivalente.

LED Barra móvil o punto
Este es un circuito típico de escala de puntos o barra móvil con el LM3915. Lo encontramos en la antigua documentación estadounidense. El amplificador operacional admite un tipo moderno equivalente.
