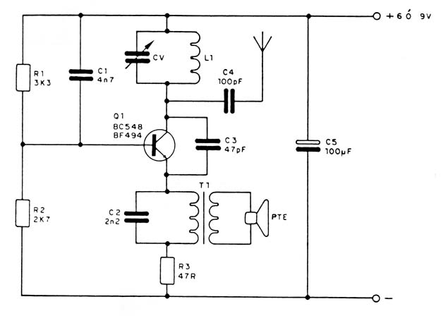
Este transmisor tiene un alcance entre 15 y 50 metros según la banda de operación. L1 tiene 40 espiras para la banda de 3,5 MHz, 20 espiras para la de 7 MHz y 10 espiras para la banda de 14 MHz. El núcleo dela bonina es una varilla de ferrite de 1 cm de diámetro y 5 cm de Iongitud. EI alambre es 28 AWG. EI capacitor Cv es un trimer común y la antena es telescópica de 30 a 80 cm de largo. En la modulaoión tenemos un transformador de salida para transistores con primario de 200 a 1 .000 Ω y el micrófono es un altoparlante común.




