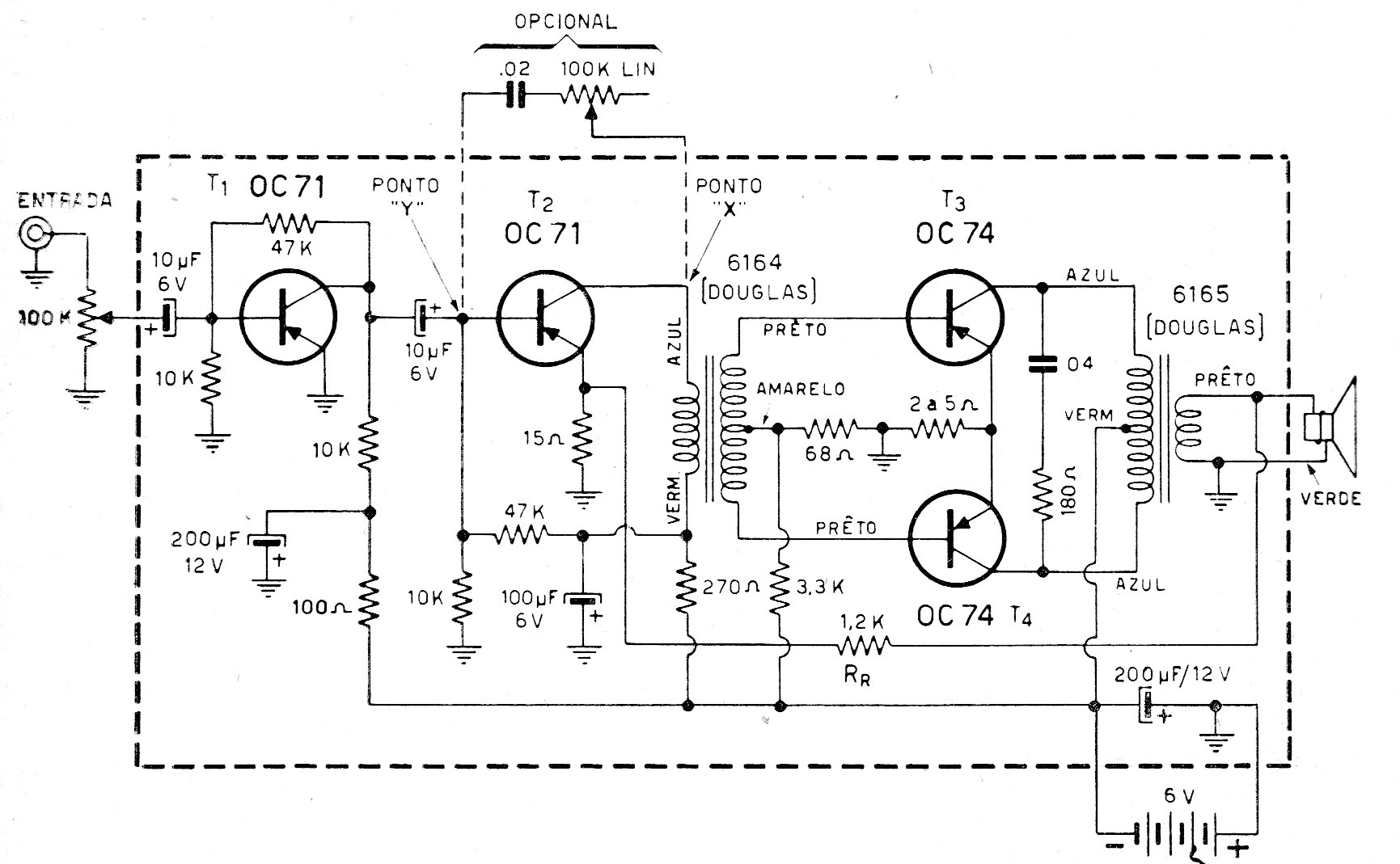
Este pequeño amplificador, cercano a 1 W, se encontró en una documentación de 1963. El circuito de clase B utiliza transistores y transformadores de salida y driver del tiempo. Es una configuración ampliamente utilizada en radio y pequeños fonógrafos de la época.




