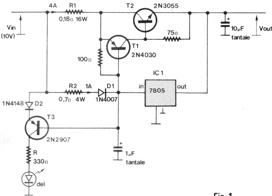
Este circuito se encontró en una antigua documentación francesa, pero es actual si utilizamos el BC547 para T3 y BD136 para T2. El 2N3055 y el circuito integrado deben tener disipadores de calor. La entrada debe ser de 8 a 12 V.

 

Regulador de 5 V con 5 A
Regulador de 5 V con 5 A | Haga click en la imagen para ampliar |