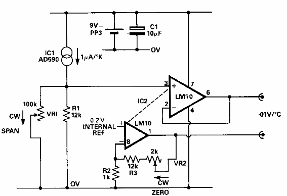
Este circuito tiene una interfaz para un multímetro o voltímetro electrónico. Lo encontramos en una Electronic Engineering de los 90. El sensor es un componente inusual en la actualidad.

Sensor de temperatura
Este circuito tiene una interfaz para un multímetro o voltímetro electrónico. Lo encontramos en una Electronic Engineering de los 90. El sensor es un componente inusual en la actualidad.
