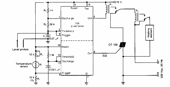
Este circuito, que controla tanto la temperatura como el nivel de un líquido en un depósito, se encontró en una Electronic Design de los años 90. El circuito se basa en un doble 555.

Control dual de temperatura y nivel
Este circuito, que controla tanto la temperatura como el nivel de un líquido en un depósito, se encontró en una Electronic Design de los años 90. El circuito se basa en un doble 555.
