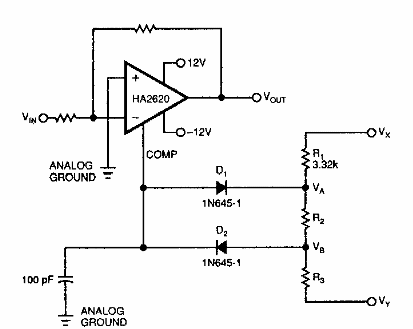
Este circuito, que se encuentra en una documentación de EDN de los años 90, implementa un segador sin deformación de la señal. El circuito integrado es de esa época, poco común hoy en día.

Segador sin fallas

Segador sin fallas
Este circuito, que se encuentra en una documentación de EDN de los años 90, implementa un segador sin deformación de la señal. El circuito integrado es de esa época, poco común hoy en día.

