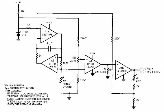
Encontrado en la documentación de Linear Technology de los años 90, este circuito utiliza componentes de esa época. El sensor es un puente RTD de platino.

Termómetro de alta precisión
Encontrado en la documentación de Linear Technology de los años 90, este circuito utiliza componentes de esa época. El sensor es un puente RTD de platino.
