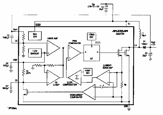
Este circuito se encontró en la documentación de Maxim de los años 90. El circuito proporciona 12 V con una corriente de 120 mA.

Fuente de programación de memoria flash
Este circuito se encontró en la documentación de Maxim de los años 90. El circuito proporciona 12 V con una corriente de 120 mA.
