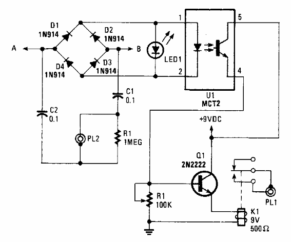
Encontrado en una Popular Electronics de los años 90, este circuito activa una grabadora para la grabación automática de llamadas telefónicas. El circuito se usaba con viejas grabadoras de casete de la época.

Grabador de mensajes
Encontrado en una Popular Electronics de los años 90, este circuito activa una grabadora para la grabación automática de llamadas telefónicas. El circuito se usaba con viejas grabadoras de casete de la época.
