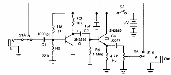
Este circuito produce una señal que tiene la forma de onda del sonido producido por o cerca del banjo. El circuito es de una documentación estadounidense de los 80. La señal debe provenir de una guitarra ordinaria.

Banjo Electrónico
Este circuito produce una señal que tiene la forma de onda del sonido producido por o cerca del banjo. El circuito es de una documentación estadounidense de los 80. La señal debe provenir de una guitarra ordinaria.
