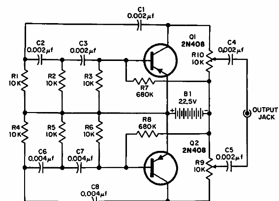
Este circuito se encontró en una documentación de Radio Shack de 1965. Los transistores son de esa época. El circuito se puede implementar con transistores de hoy y alimentación de tensión más baja.

Oscilador bicolor
Este circuito se encontró en una documentación de Radio Shack de 1965. Los transistores son de esa época. El circuito se puede implementar con transistores de hoy y alimentación de tensión más baja.
