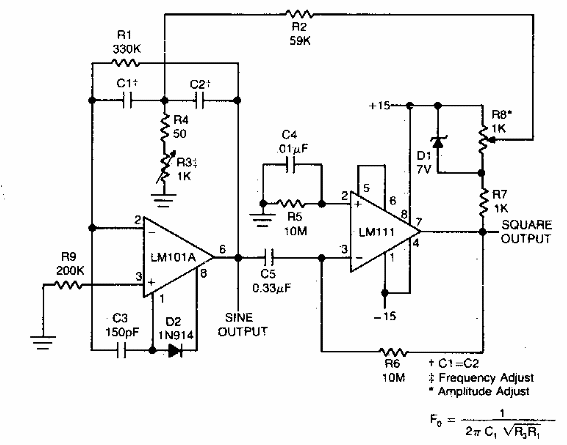
Este circuito opera desde 20 Hz hasta más de 20 kHz y es fácilmente sintonizable. Lo encontramos en una documentación de los años 70. El circuito se puede implementar con amplificadores operacionales modernos.

Oscilador sinusoidal y rectangular
Este circuito opera desde 20 Hz hasta más de 20 kHz y es fácilmente sintonizable. Lo encontramos en una documentación de los años 70. El circuito se puede implementar con amplificadores operacionales modernos.
