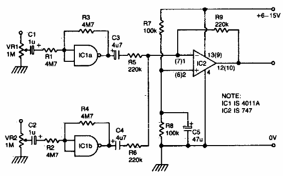
Este circuito utiliza CMOS y operacional para una configuración de dos canales. El circuito se puede extender a más canales. Lo encontramos en la documentación en inglés de los años 70.

Mezclador híbrido
Este circuito utiliza CMOS y operacional para una configuración de dos canales. El circuito se puede extender a más canales. Lo encontramos en la documentación en inglés de los años 70.
