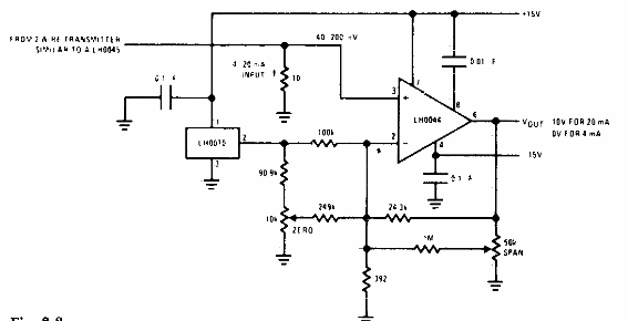
Encontrado en documentación de la década de 1980, este circuito utiliza componentes de esa época. El circuito se utiliza en el control del proceso. La alimentación es doble.

Interfaz de control de proceso
Encontrado en documentación de la década de 1980, este circuito utiliza componentes de esa época. El circuito se utiliza en el control del proceso. La alimentación es doble.
