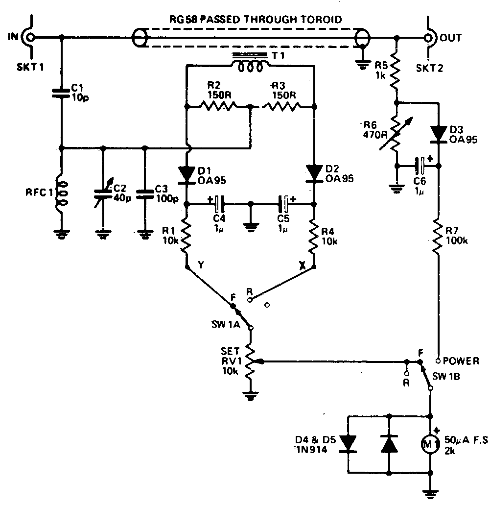
Este reflectómetro o medidor de relación de onda estacionaria (ROE o SWR) se encontró en documentación estadounidense de la década de 1980. Los diodos admiten equivalentes para propósito general.

 

Medidor de potencia de RF
Medidor de potencia de RF | Haga click en la imagen para ampliar |