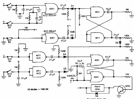
Este circuito se encontró en documentación estadounidense de la década de 1980. El circuito se basa en CMOS 4001 integrado que son comunes hoy en día. La carga es un relé según la fuente de alimentación de 6 a 12 V.

Monitor de seguridad para el hogar



