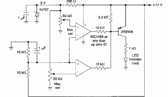
Este circuito para uso automotriz se encontró en la documentación estadounidense de los años 90. Es posible monitorear el funcionamiento de un alternador de automóvil.

Monitor de alternador
Este circuito para uso automotriz se encontró en la documentación estadounidense de los años 90. Es posible monitorear el funcionamiento de un alternador de automóvil.
