Este circuito se obtuvo en la documentación de Analog Devices de los años 90. La sensibilidad es del orden de 200 uV y el THD es inferior al 0,05%. La fuente de alimentación es de 5 V.

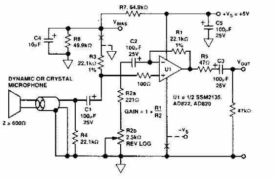
Preamplificador de micrófono
Este circuito se obtuvo en la documentación de Analog Devices de los años 90. La sensibilidad es del orden de 200 uV y el THD es inferior al 0,05%. La fuente de alimentación es de 5 V.
