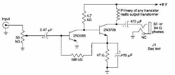
Este circuito simple para audífonos o altavoces pequeños se encontró en una documentación de los años 90. El circuito funciona con tensiones de 5 a 9 V y tiene buena ganancia.

Amplificador de 2 transistores
Este circuito simple para audífonos o altavoces pequeños se encontró en una documentación de los años 90. El circuito funciona con tensiones de 5 a 9 V y tiene buena ganancia.
