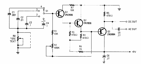
Encontrado en una Popular Electronics desde los años 90, este circuito de transistor genera pulsos de 2 Hz a 50 kHz en tres rangos seleccionables. El circuito tiene salidas de CA y CC.

Generador de pulso
Encontrado en una Popular Electronics desde los años 90, este circuito de transistor genera pulsos de 2 Hz a 50 kHz en tres rangos seleccionables. El circuito tiene salidas de CA y CC.
