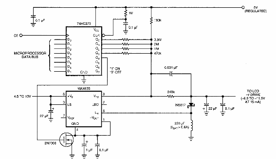
Este circuito se obtuvo en una EDN de los años 90. Los componentes utilizados son de esa época. La tensión obtenida es negativa para la alimentación de LCD.

Fuente LCD
Este circuito se obtuvo en una EDN de los años 90. Los componentes utilizados son de esa época. La tensión obtenida es negativa para la alimentación de LCD.
