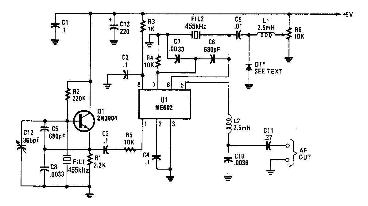
Este BFO para el receptor de frecuencia intermedia de 455 kHz se encontró en una electrónica popular de los años 90. El circuito está destinado a recibir señales SSB en un receptor común.

 

Oscilador de frecuencia de batido
Oscilador de frecuencia de batido | Haga click en la imagen para ampliar |