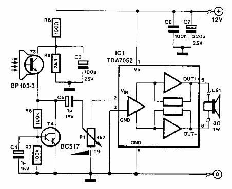
Este receptor para un intercomunicador de luz modulada se encontró en una Elektor de los años 90. El amplificador de audio se puede reemplazar por un equivalente. El sensor puede ser cualquier fototransistor.

Receptor de luz
Este receptor para un intercomunicador de luz modulada se encontró en una Elektor de los años 90. El amplificador de audio se puede reemplazar por un equivalente. El sensor puede ser cualquier fototransistor.
