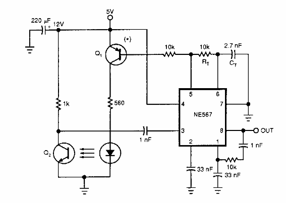
Sugerido por una EDN de los años 90, este circuito admite casi cualquier LED como fuente de luz y un fototransistor como detector. El circuito funciona con un PLL 567 a una frecuencia de alrededor de 40 kHz.

Sensor óptico
Sugerido por una EDN de los años 90, este circuito admite casi cualquier LED como fuente de luz y un fototransistor como detector. El circuito funciona con un PLL 567 a una frecuencia de alrededor de 40 kHz.
