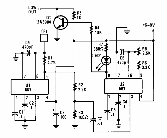
Encontrado en una Popular Electronics de los años 90, este interruptor táctil usa un solo sensor. Los PLL son comunes hoy en día. Observe el rango de tensiones de suministro.

Interruptor de toque
Encontrado en una Popular Electronics de los años 90, este interruptor táctil usa un solo sensor. Los PLL son comunes hoy en día. Observe el rango de tensiones de suministro.
