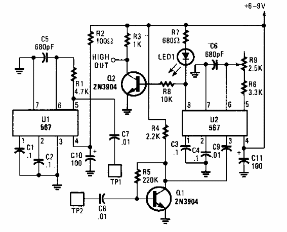
Encontrado en una Popular Electronics de los años 90, este circuito utiliza dos reconocedores de tono PLL para activar el toque de una carga externa.

Sensor de toque
Encontrado en una Popular Electronics de los años 90, este circuito utiliza dos reconocedores de tono PLL para activar el toque de una carga externa.
