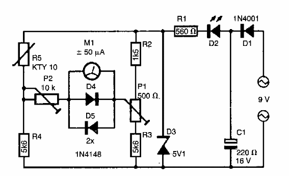
Encontrado en un 303 Circuits de los años 90, este circuito utiliza el sensor KTY10, ampliamente utilizado en esa época.

Termómetro para funcionamiento con 5 V
Encontrado en un 303 Circuits de los años 90, este circuito utiliza el sensor KTY10, ampliamente utilizado en esa época.
