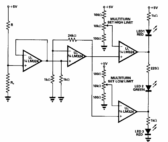
Este circuito fue encontrado en una Electronics Engineering de los años 90. El amplificador operacional cuádruple puede ser reemplazado por un equivalente. RL determina el rango de resistencia probado.

Prueba de resistencia
Este circuito fue encontrado en una Electronics Engineering de los años 90. El amplificador operacional cuádruple puede ser reemplazado por un equivalente. RL determina el rango de resistencia probado.
