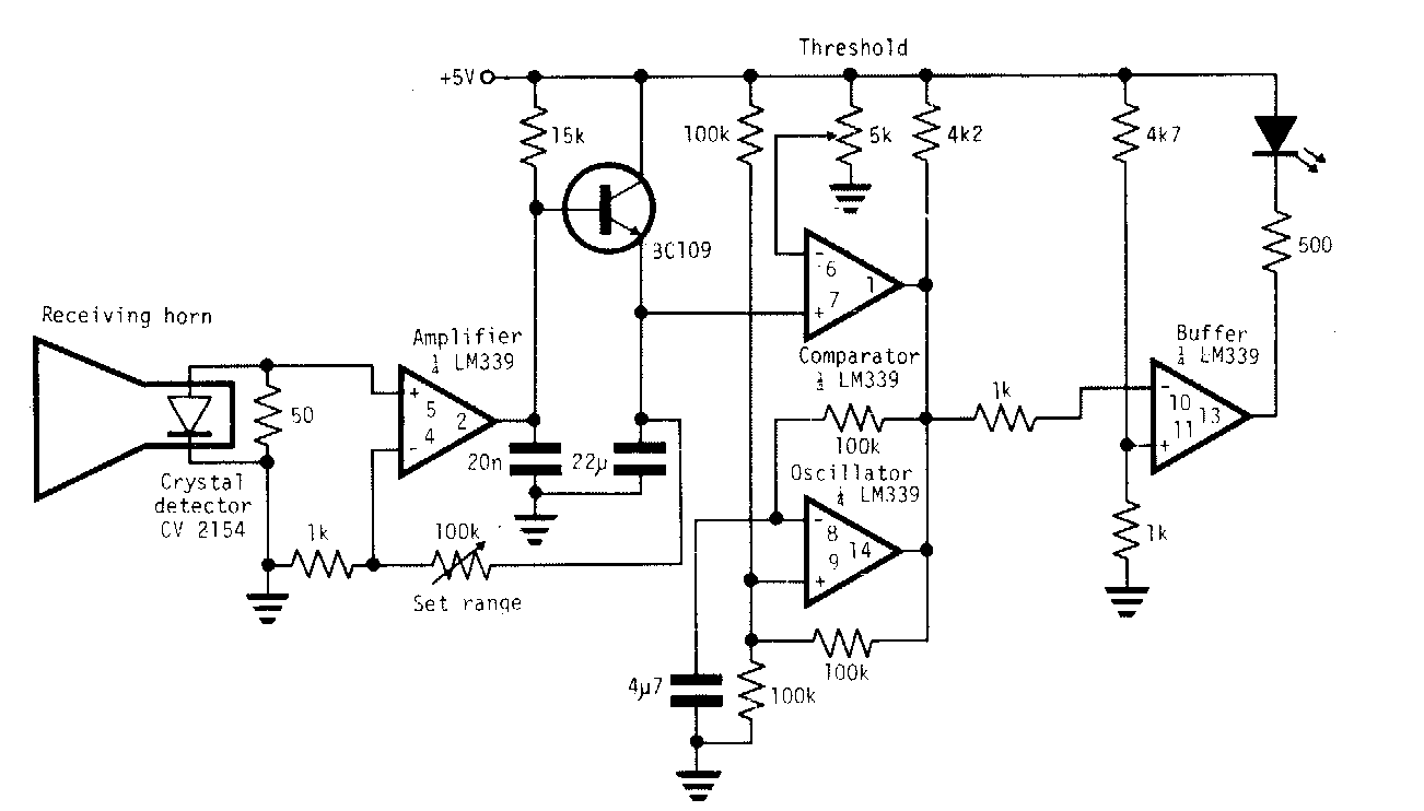
Encontrado en una Electronics Engineering de los años 90, este circuito hace uso de componentes de la época. El componente crítico es el diodo sensor de microondas.
Encontramos este circuito en una publicación de 1964. El circuito es al mismo tiempo un...
Esta versión de oscilador con cristal utilizando un FET de unión opera en frecuencias de la gama...
Este circuito, que se encuentra en un mundo de la electrónica de 1966, está diseñado para usarse con...