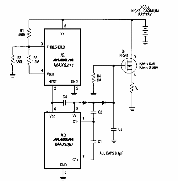
Encontrado en una documentación de Maxim de los años 90, este circuito desconecta la batería en caso de sobrecarga. Los componentes utilizados son de esa época.

Interruptor de desconexión de carga
Encontrado en una documentación de Maxim de los años 90, este circuito desconecta la batería en caso de sobrecarga. Los componentes utilizados son de esa época.
